2025年度,由公司牵头实施的湖北省唯一且首个水利部数字孪生先行先试项目—数字孪生汉江兴隆水利枢纽工程项目斩获多项大奖。
数字孪生汉江兴隆水利枢纽工程作为全省第一个数字孪生水利工程项目,在技术创新、组织管理、标准建立、人才培养等多个方面均实现了突破,成就了湖北省数字孪生建设多项“首个”:首个水利数字孪生EPC项目;首个进行完整项目划分的水利数字孪生项目;首个几乎涵盖水利工程所有业务需求的数字孪生项目;首个与标准化管理结合的数字孪生水利工程项目;首个引擎平台、数据中台、算力资源均实现水利厅层面共享的数字孪生项目;首个所有软硬件实现全国产化的数字孪生项目。项目业务应用覆盖面极广,各业务应用均发挥了很好的效用,在数字孪生水利工程业务应用完整度方面居全国前列。
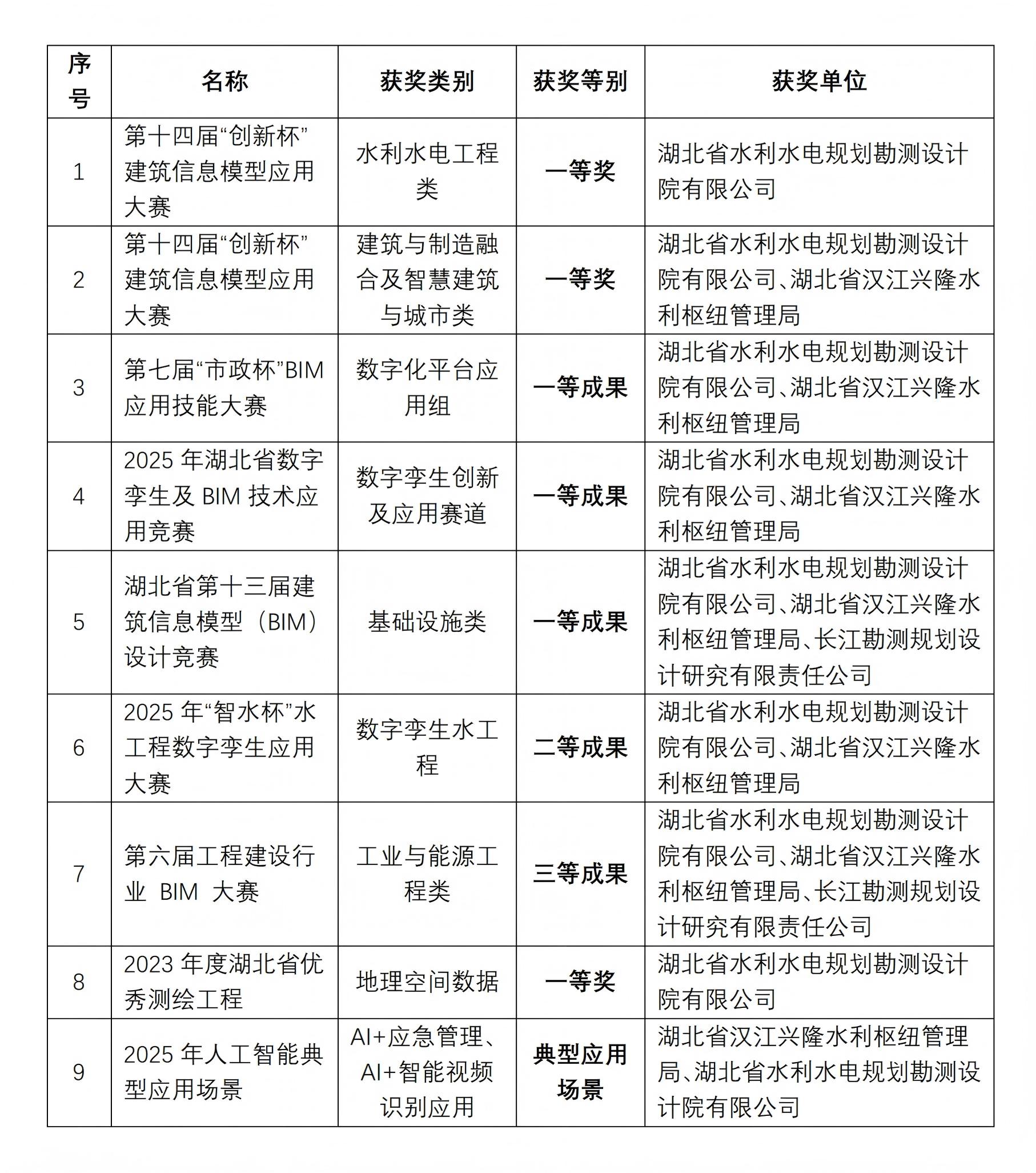
数字孪生汉江兴隆水利枢纽工程项目2023年3月10日开工建设,2024年10月15日顺利通过全部子系统验收,2025年3月份开始,项目部总结建设经验,提炼创新成果,积极申报在国家级及省级多项权威荣誉奖项,经过近10个月的资料准备、初赛复赛多轮角逐,项目申报的8项成果全部获奖,其中5项成果获得一等奖,安防智能识别应用入选湖北省2025年人工智能典型应用场景。

在中国勘察设计协会举办第十四届“创新杯”BIM应用大赛上,数字孪生兴隆凭借在水利工程各业务领域的应用广度以及在智慧化及人工智能方面的应用深度,一举拿下水利水电工程类和建筑与制造融合及智慧建筑与城市类两项一等奖。

由中国市政工程协会举办的第七届“市政杯”BIM应用技能大赛上,数字孪生兴隆项目作为非市政类项目经过初赛和决赛的激烈角逐,在498项成果中脱颖而出,斩获一等奖。
由湖北省住房和城乡建设厅主办的2025年度湖北省数字孪生及BIM技术应用技能竞赛获得数字孪生创新与应用赛道一类成果;由湖北省勘察设计协会主办的湖北省第十三届建筑信息模型(BIM)设计竞赛获得基础设施类一等成果。
这些成绩的取得,不仅是对公司在水利数字化领域前沿探索与扎实落地能力的充分肯定,更是公司迈向新征程、开启新篇章的嘹亮号角。展望“十五五”,公司将以数字孪生汉江兴隆水利枢纽工程项目的成功实践为契机,系统总结并推广成熟的技术体系与管理经验,加速数字孪生技术向流域综合治理、智慧水资源调度、水灾害联防联控等更广阔领域深度拓展,推动数据、模型与智能体的深度融合与跨域协同,赋能水利治理体系和治理能力现代化,为湖北水利高质量发展提供坚实技术支撑。

TEL:027-87275763 EMAIL: hbsy_bgs@163.com
Copyright 2005-2021 All Rights Reserved